伺服驱动器
三相电源和单项电源的对比总结
| 特性 | 单相电源 | 三相电源 |
|---|---|---|
| 电源结构 | 由单根火线(L)和一根零线(N)构成 | 由三根火线(L1、L2、L3)和一根零线(N)构成 |
| 电压 | 一般为 220V(家庭用电) | 一般为 380V(工业用电) |
| 输出波形 | 单正弦波 | 三个相位差 120° 的正弦波 |
| 功率输出 | 功率相对较低 | 功率高,适合大功率设备 |
| 能效 | 传输效率低,功率损耗较大 | 传输效率高,功率损耗小 |
| 供电稳定性 | 电压波动较大,负载变化容易引起供电不稳定 | 电压波动较小,供电更稳定 |
| 适用范围 | 家庭照明、家用电器等低功率设备 | 工业设备、大功率电机、供电系统 |
| 电机运行特性 | 单相电机运行效率较低,启动困难,运行不平稳 | 三相电机运行效率高,启动容易,运行平稳 |
| 线路复杂度 | 线路简单,布线成本低 | 线路复杂,布线成本高 |
| 接线方式 | 一般为火线 + 零线 | 星形(Y 型)或三角形(Δ 型)接法 |
| 电力传输损耗 | 损耗较高,不适合长距离传输 | 损耗低,适合长距离传输 |
| 设备成本 | 用于单相电的设备成本低 | 用于三相电的设备成本较高 |
| 应用场景 | 日常生活用电、低功率负载 | 工业用电、建筑施工、工厂生产等高功率场景 |
1、台达伺服驱动器
ASD-A2-0721-L的维修
驱动器异警一览表
| 异警表示 | 异警名称 | 异警动作内容 | 指示DO | 伺服状态切换 |
|---|---|---|---|---|
| AL001 | 过电流 | 主回路电流值超越电机瞬间最大电流值 1.5 倍时动作 | ALM | Servo Off |
| AL002 | 过电压 | 主回路电压值高于规格值时动作 | ALM | Servo Off |
| AL003 | 低电压 | 主回路电压值低于规格电压时动作 | WARN | Servo Off |
| AL004 | 电机匹配异常 | 驱动器所对应的电机不对 | ALM | Servo Off |
| AL005 | 回生错误 | 回生错误时动作 | ALM | Servo Off |
| AL006 | 过负荷 | 电机及驱动器过负荷时动作 | ALM | Servo Off |
| AL007 | 过速度 | 电机控制速度超过正常速度过大时动作 | ALM | Servo Off |
| AL008 | 异常脉冲控制命令 | 脉冲命令的输入频率超过硬件接口容许值时动作 | ALM | Servo Off |
| AL009 | 位置控制误差过大 | 位置控制误差量大于设定容许值时动作 | ALM | Servo Off |
| AL011 | 位置检出器异常 | 位置检出器产生脉冲信号异常时动作 | ALM | Servo Off |
| AL012 | 校正异常 | 执行电气校正时校正值超越容许值时动作 | ALM | Servo Off |
| AL013 | 紧急停止 | 紧急按钮按下时动作 | WARN | Servo Off |
| AL014 | 反向极限异常 | 逆向极限开关被按下时动作 | WARN | Servo On |
| AL015 | 正向极限异常 | 正向极限开关被按下时动作 | WARN | Servo On |
| AL016 | IGBT 过热 | IGBT 温度过高时动作 | ALM | Servo Off |
| AL017 | 参数内存异常 | 内存(EE-PROM)存取异常时动作 | ALM | Servo Off |
| AL018 | 检出器输出异常 | 检出器输出高于额定输出频率 | ALM | Servo Off |
| AL019 | 串行通讯异常 | RS-485 通讯异常时动作 | ALM | Servo Off |
| AL020 | 串行通讯逾时 | RS-485 通讯逾时时动作 | WARN | Servo On |
| AL022 | 主回路电源缺相 | 主回路电源缺仅单相输入 | WARN | Servo Off |
| AL023 | 预先过负载警告 | 预先过负载警告 | WARN | Servo On |
| AL024 | 编码器初始磁场错误 | 编码器磁场位置 UVW 错误 | ALM | Servo Off |
| AL025 | 编码器内部错误 | 编码器内部存储器异常,内部计数器异常 | ALM | Servo Off |
| AL026 | 编码器内部数据可靠度错误 | 内部数据连续三次异常 | ALM | Servo Off |
| AL027 | 编码器内部重置错误 | 编码器芯片异常重置 | ALM | Servo Off |
| AL030 | 电机碰撞错误 | 当电机撞击硬设备,达到 P1-57 的扭矩设定在经过 P1-58 的设定时间 | ALM | Servo Off |
| AL031 | 电机 U,V, W 接线错误 | 电机 Power Line U,V,W,GND 接线错误 | ALM | Servo Off |
| AL033 | 转接盒 26PIN 端断线 | 转接盒 26PIN 端(电机端 encoder)断线 | ALM | Servo Off |
| AL035 | 电机温度错误 | 电机温度过高 | ALM | Servo Off |
| AL040 | 全闭环位置控制误差过大 | 全闭环位置控制误差过大异常 | ALM | Servo Off |
| AL041 | CN5 断线 | CN5 断线 | ALM | Servo Off |
| AL044 | 驱动器功能使用率警告 | 驱动器功能使用率警告 | WARN | Servo On |
| AL050 | 电机参数自动侦测结束 | 当电机执行 PM-01 电机参数自动侦测的功能时,电机参数自动侦测结束时,即会显示此异警 | ALM | Servo Off |
| AL051 | 电机参数自动侦测错误 | 当电机执行 PM-01 电机参数自动侦测的功能期间,当摩擦力过大,电机卡住,解析、极距输入错误过大时,即显示此异警 | ALM | Servo Off |
| AL052 | 初始磁场侦测错误 | 当电机 PM-03.Y=0 时,上电磁场会自动侦测,当找不到磁场时,即显示此异警 | ALM | Servo Off |
| AL053 | 电机参数未确认 | 在 PM-02=0 的情况下,电机 SERVO ON 即跳此异警 | ALM | Servo Off |
| AL054 | 电机参数范围超出 | 线马与旋转式电机的参数范围很多地方不同,当电机型式 PM-00,做切换时,如果有参数因为型式切换所造成的范围超出,及显示此错误。 | ALM | Servo Off |
| AL055 | 电机磁场异常 | 当开启 PM-09 的 Y 项时,伺服会侦测电机目前所在磁场位置与霍尔组件的磁场位置做比对,当两个位置相差太多时,即会跳此异警。 | ALM | Servo Off |
| AL057 | 回授脉冲遗失 | 当开启 P2-81=1 时,会检查脉冲是否遗失,当脉冲遗失超出 P2-82 的数值时,即跳此异警。 | ALM | Servo Off |
| AL058 | 上电初始磁场侦测位置误差过大 | 上电初始磁场侦测期间,会检查位置误差是否有超出理论范围值,当超出时即跳此异警。 | ALM | Servo Off |
| AL067 | 电机温度警告 | 电机温度将过热 | WARN | Servo On |
| AL099 | DSP 韧体升级 | 韧体版本升级后,尚未执行 EE-PROM 重整,执行 P2-08=30,28 后重新送电即可。 | ALM | Servo Off |
异警原因与处置
| 错误代码 | 异警原因 | 异警检查 | 异警处置 |
|---|---|---|---|
| AL001 | 过电流 | 驱动器输出短路、IGBT异常、控制参数设定异常 | 检查电机接线,送修或调整控制命令,恢复默认值再修正 |
| AL002 | 过电压 | 主回路输入电压过高、电源输入错误、驱动器硬件故障 | 检查电压源,使用正确电压或送修 |
| AL003 | 低电压 | 主回路电压不足或无电源、电源输入错误 | 检查接线及电源开关,确保电压源正确 |
| AL004 | 电机匹配错误 | 位置检出器损坏、位置检出器松脱、电机匹配错误 | 检查及更换电机、安装位置检出器 |
| AL005 | 回生错误 | 回生电阻错误、参数设置错误 | 重新连接回生电阻,设定回生电阻容量参数 |
| AL006 | 过负荷 | 负载超额、控制系统参数错误 | 提高电机容量、调整控制参数、检查接线或更换电机 |
| AL007 | 过速度 | 速度输入命令变动剧烈、过速度参数设定不当 | 调整输入信号变动率、设定过速度参数 |
| AL008 | 异常脉冲控制命令 | 输入频率过高 | 正确设定输入脉冲频率 |
| AL009 | 位置控制误差过大 | 最大位置误差参数设定小、增益设定小、扭矩限制低 | 增大误差参数、调整增益、调整扭矩限制 |
| AL011 | 位置检出器异常 | 检出器接线错误、松脱或损坏 | 检查接线,重新连接或更换电机 |
| AL012 | 校正异常 | 模拟输入无正确归零、检测组件损坏 | 重新接地,若不正常则送修 |
| AL013 | 紧急停止 | 紧急停止开关按下 | 开启紧急停止开关 |
| AL014 | 反向运动极限异常 | 反向极限开关按下、伺服系统稳定性不够 | 开启开关,重新评估控制参数或电机容量 |
| AL015 | 正向运动极限异常 | 正向极限开关按下、伺服系统稳定性不够 | 开启开关,重新评估控制参数或电机容量 |
| AL016 | IGBT 过热 | 负载过大、驱动器输出短路 | 检查接线或调整电机容量 |
| AL017 | 内存异常 | 参数资料写入异常、隐藏参数异常、ROM 损坏 | 检查参数范围,重置 DI:ARST 清除 |
| AL018 | 检出器输出异常 | 编码器错误、输出脉冲超限 | 依照相关流程处理编码器错误,设定 P1-76 与 P1-46 |
| AL019 | 串行通讯异常 | 通讯参数错误、地址错误、数值错误 | 检查并正确设定通讯参数、地址和数值 |
| AL020 | 串行通讯逾时 | 逾时参数设定不当、未接收命令 | 确保通讯线连接良好,正确设定参数 |
| AL022 | 主回路电源缺相 | 主回路电源异常 | 检查 RST 电源线连接或送修 |
| AL023 | 预先过负载警告 | 过载、P1-56 设定过小 | 参考过负荷处理或调整 P1-56 |
| AL024 | 编码器初始磁场错误 | 编码器初始磁场错误 | 确保接地正常、信号线隔离,必要时送修 |
| AL025 | 编码器内部错误 | 内部存储异常、计数异常 | 确保接地正常,使用隔离网信号线,必要时送修 |
| AL026 | 编码器数据可靠度错误 | 内部数据异常 | 确保接地和隔离网信号线,必要时送修 |
| AL027 | 编码器内部重置错误 | 编码器重置失败 | 检查信号线和电源稳定性,必要时送修 |
| AL030 | 电机碰撞错误 | 电机碰撞检测 | 确认 P1-57 是否开启 |
台达伺服器测试
P2-30 改为1 SET
p4-05 设置转速(先50转再1000转) SET
常见故障处理
1、AL001:
(1)未上电001
常见电容失效,先更换C236和C201
(2)上电001
可能是电容失效,也可能是IGBT模块短路
2、AL013
重新编写资料
3、上电正常,但是电机不转或者电机振动
PC929损坏(具体哪一个不固定)
判断
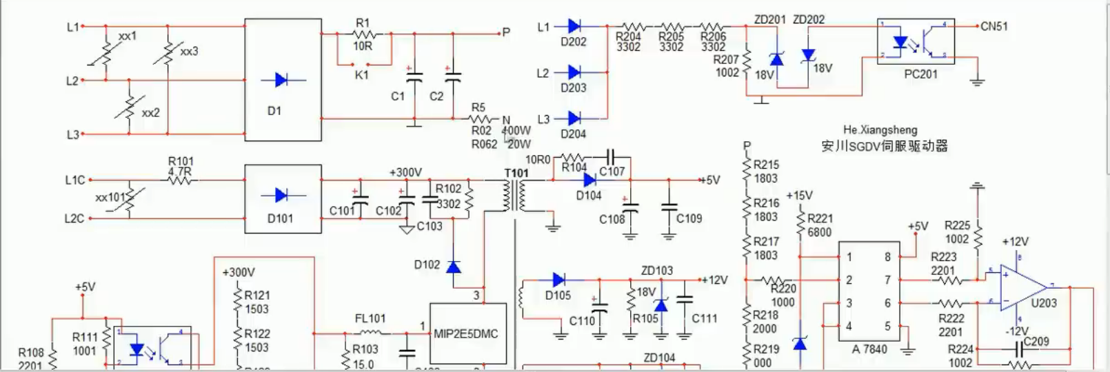
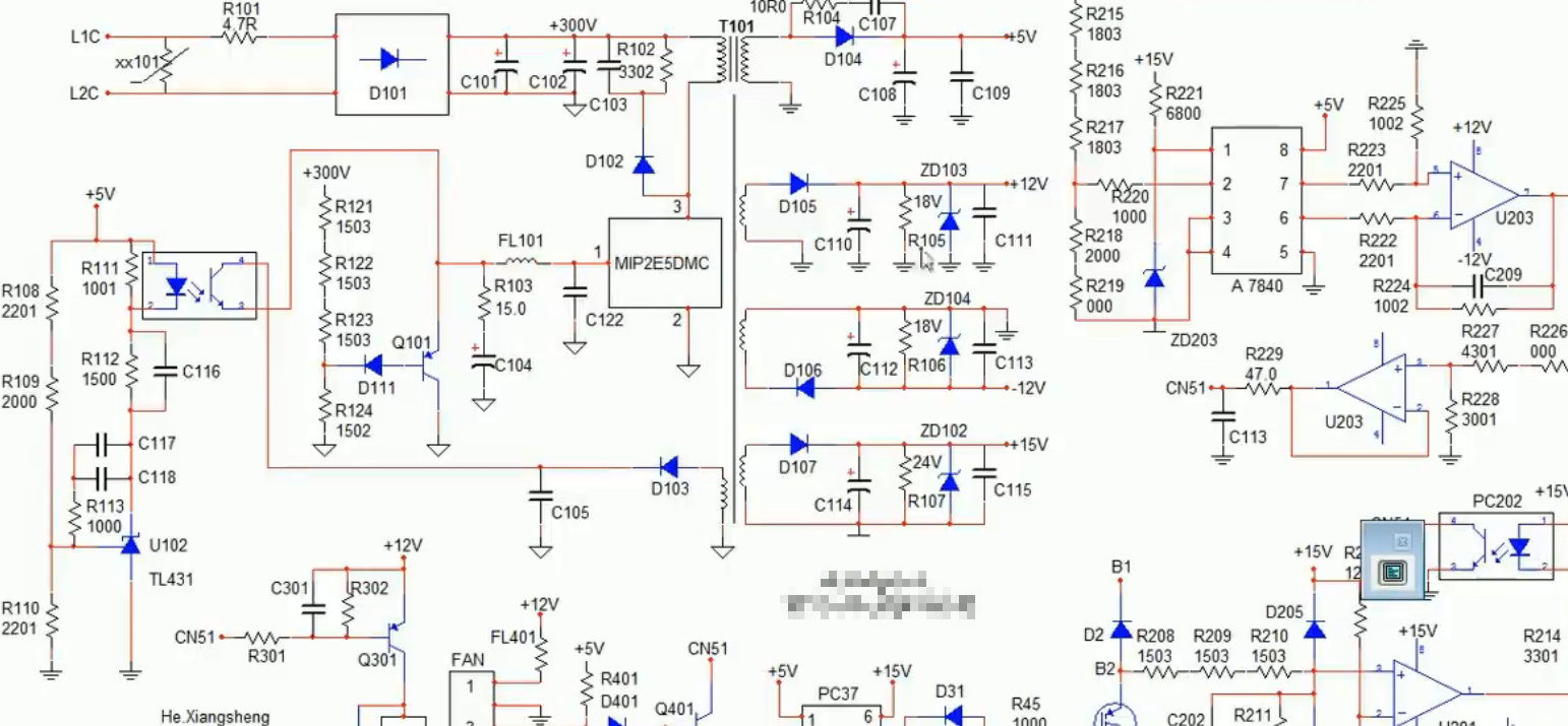
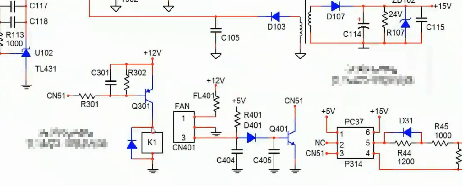
2、安川伺服驱动器
SGDV系列
制动检测:故障代码A300,U201容易损坏
PS21564模块或PS21767模块
| 参数 | PS21564 | PS21767 |
|---|---|---|
| 额定电压 | 600V | 600V |
| 额定电流 | 15A | 20A |
| 封装形式 | 紧凑型多引脚模块 | 紧凑型多引脚模块 |
| 功率范围 | 低功率 | 中功率 |
| 保护功能 | 基础保护(过流、过热、欠压等) | 更全面的保护功能 |
| 开关频率支持 | 适合低至中频率应用 | 支持更高的开关频率需求 |
| 内置续流二极管 | 有 | 有 |
电流检测电路
A7800(HCPL-7800)的引脚图
3、三菱伺服放大器
J2S系列
本博客所有文章除特别声明外,均采用 CC BY-NC-SA 4.0 许可协议。转载请注明来自 浮城!
评论




























